湖南库课专升本

湖南科技大学潇湘学院

官方网址:http://xxxy.hnust.edu.cn/

官方电话:0731-58290581

电子邮箱:xxxyhnust@163.com

院校地址:湖南·湘潭市桃园路

  • 概况
  • 专业
  • 考纲
  • 资讯
  • 报名
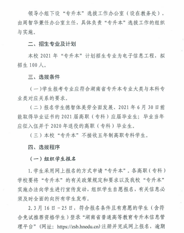
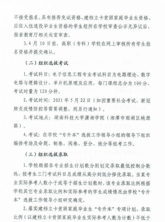
  • 2021年湖南科技大学潇湘学院专升本招生简章

    2.png

    3.png

    4.png

    5.png

    6.png

    7.png

    成为下一届考生

    湖南中医药大学校区:岳麓区学士街道四海通达产业园2楼

    中南林科大校区:天心区中南林业科技大学韶山南路东门

    益阳校区:湖南省益阳市赫山区康富北路2号

    Copyright © 2017-2027 湖南库课专升本 版权所有