湖南库课专升本

湖南应用技术学院

官方网址:http://www.hnyyjsxy.com

官方电话:0736-7388388

电子邮箱:tongde@tongde.com

院校地址:湖南省常德市鼎城区善卷路

  • 概况
  • 专业
  • 考纲
  • 资讯
  • 报名
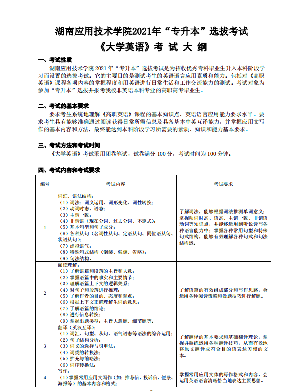
  • 2021年湖南应用技术学院专升本《大学英语》考试大纲

    1.png

    2.png

    成为下一届考生

    湖南中医药大学校区:岳麓区学士街道四海通达产业园2楼

    中南林科大校区:天心区中南林业科技大学韶山南路东门

    益阳校区:湖南省益阳市赫山区康富北路2号

    Copyright © 2017-2027 湖南库课专升本 版权所有