湖南库课专升本

湖南理工学院

官方网址:https://www.hnist.cn/

官方电话:0730-8640001

电子邮箱:dzb@hnist.edu.cn

院校地址:湖南省岳阳岳阳市湘北大道

  • 概况
  • 专业
  • 考纲
  • 资讯
  • 报名
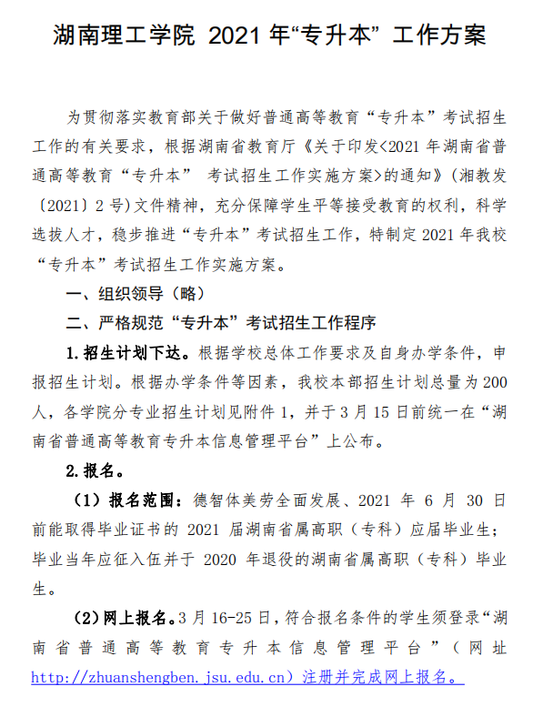
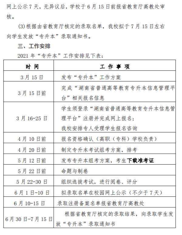
  • 湖南理工学院 2021 年“专升本” 工作方案

    45.png

    46.png

    47.png

    48.png

    49.png

    50.png

    51.png

    52.png

    53.png

    54.png

    成为下一届考生

    湖南中医药大学校区:岳麓区学士街道四海通达产业园2楼

    中南林科大校区:天心区中南林业科技大学韶山南路东门

    益阳校区:湖南省益阳市赫山区康富北路2号

    Copyright © 2017-2027 湖南库课专升本 版权所有