湖南库课专升本

湖南医药学院

官方网址:http://www.hnmu.com.cn/

官方电话:0745-2382082

电子邮箱:

院校地址:湖南省怀化市锦溪南路 492号

  • 概况
  • 专业
  • 考纲
  • 资讯
  • 报名
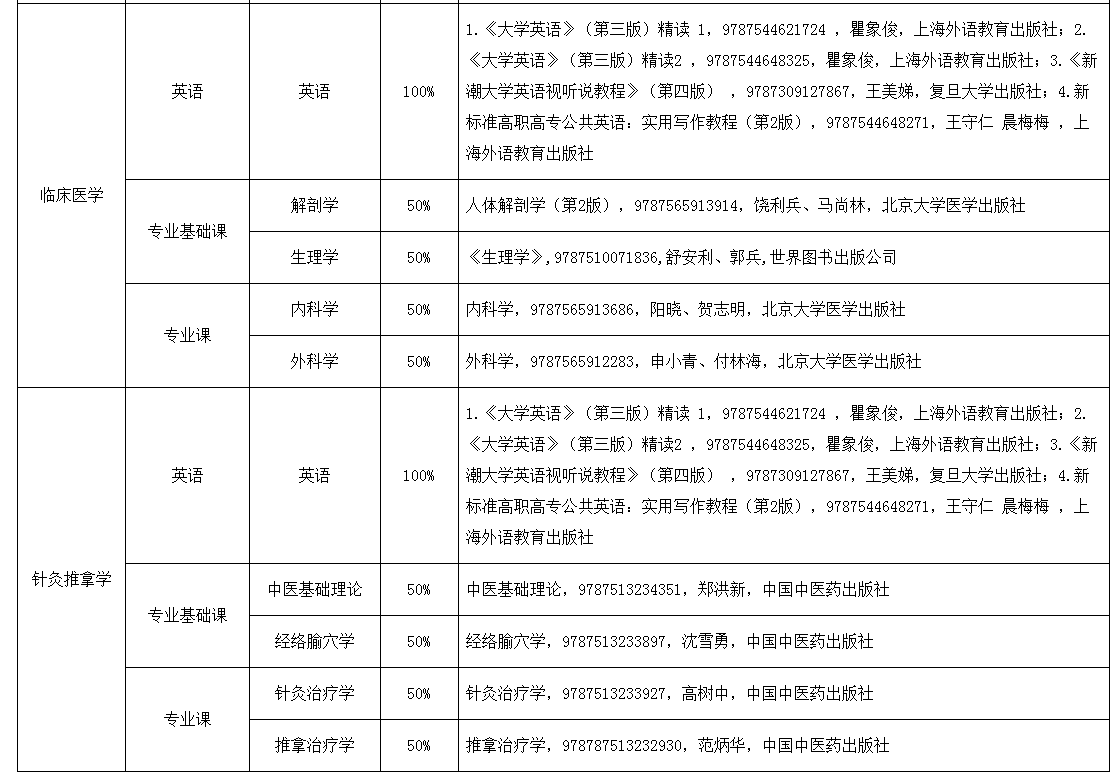
  • 湖南医药学院2022年专升本考试科目及使用教材指南

    湖南医药学院2022年专升本考试科目及使用教材指南

    9.png

    10.png

    成为下一届考生

    湖南中医药大学校区:岳麓区学士街道四海通达产业园2楼

    中南林科大校区:天心区中南林业科技大学韶山南路东门

    益阳校区:湖南省益阳市赫山区康富北路2号

    Copyright © 2017-2027 湖南库课专升本 版权所有