官方网址:https://www.hnie.edu.cn/
官方电话:0731-58688511
电子邮箱:
院校地址:湖南省湘潭市福星东路88号
根据湖南省教育厅下发的《关于印发2021 年湖南省普通高等教育“专升本”考试招生工作实施方案》的通知》(湘教发〔2021〕2号)和《关于下达2021年湖南省普通高等教育“专升本”招生计划的通知》(湘教通〔2021〕32号)文件精神,为组织开展好今年“专升本”考试招生工作,特制定本实施方案。
一、招生专业及招生计划数
根据省教育厅文件精神及学校学科专业建设实际,2021年校本部共有10个专业招收“专升本”学生,招生计划数为400人;学校三本共有3个专业招收“专升本”学生,招生计划数为200人。具体招生专业及招生计划数见附件1。
二、报名程序及要求
1.报名范围。德智体美劳全面发展、2021 年 6 月 30 日前能取得毕业证书的 2021 届高职(专科)应届毕业生;毕业当年应征入伍并于 2020 年退役的高职(专科)毕业生。
2.报名专业。根据省教育厅按专业大类设定高职(专科)专业相对应的我校2021年专升本招生本科专业(详见教育厅下发的《关于公布2021年湖南省普通高等教育“专升本”考试招生高职(专科)专业大类与本科专业类对应关系的通知》)。每位报考的学生在规定时间内可网上填报 1 个专业。报名期间的前 7 天考生可实时查看报名情况,之后不可查看,每位考生志愿初次提交后允许有一次修改志愿的机会。
3.报名时间。3 月16 日-25日,符合报名条件且有意愿的学生登录“湖南省普通高等教育专升本信息管理平台”注册并完成网上报名,逾期不接受报名。其中,毕业当年应征入伍并于 2020 年退役的高职(专科)毕业生须于 3 月 月 1 日-12 日(仅限工作日)持本人身份证、专科毕业证书、士兵退役证原件(并提供复印件)到湖南省大中专学校学生信息咨询与就业指导中心(简称“就业指导中心”)现场提交报名资料,就业指导中心初审符合要求的考生自行在网上报名(须标注毕业当年入伍且 2020 年退役)。
4.4 月10 日前,高职(专科)学校在网上审核本校所有报名学生的报名资格并提交确认。
三、资格审核认定
1.免试推荐毕业生资格认定。学生在网上报名时须标注免试推荐毕业生及免试项目。高职(专科)学校组织具有免试推荐资格的毕业生填写《2021 年湖南省普通高等教育“专升本”考试招生免试推荐审查表》,并经学校初审公示 7 天无异议后,报教育厅职业教育与成人教育处牵头审核。未通过免试推荐资格认定的学生仍可参加“专升本”招生考试(报考学校不变)。
2.建档立卡贫困家庭毕业生资格认定。考生在网上报名时须标注建档立卡贫困家庭毕业生。高职(专科)学校初审建档立卡贫困家庭毕业生名单(省内、省外生源分开统计)并公示 7天无异议后,将加盖公章的汇总名单报教育厅民族教育处复核确认(省外生源以学校审核确认名单为准,学校审核省外生源时,须查验由县级扶贫部门出具的建档立卡身份证明)。
3.应征入伍退役毕业生资格认定。此类考生中的应届毕业生在网上报名时须标注“应征入伍退役应届毕业生”。高职(专科)学校对就读期间应征入伍退役应届毕业生名单进行初审并公示 7 天无异议后,将汇总名单(加盖公章)和学生本人提交的原所在部队下发的嘉奖令(通令)、个人记功登记(报告)表等复印件(学校加盖公章,证明复印件与原件相符)及其他相关佐证材料报教育厅厅学生处。就业指导中心对毕业当年应征入伍且 2020 年退役毕业生名单进行初审后,将相关材料汇总报学生处。学生处会同省兵役部门审核确认。
各相关职业院校将上述三类资格认定学生名单在4 月10 日前提交给教育厅相关处室审核。教育厅将在“湖南省普通高等教育专升本信息管理平台”公示。
五、组织选拔考试
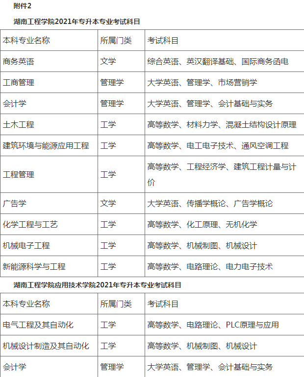
1.考试科目。各专业考试科目均为3门(分别为基础课、专业课和专业基础课各一门)(各专业考试科目见附件2),每门课程总分均为100分、考试时量为120分钟。
2.考试时间。5月中下旬学校组织“专升本”选拔考试。一个本科专业参加考试的人数少于2人的将不组织考试。考试具体事项另行通知。
3.考试地点。湖南工程学院主校区(湘潭市福星东路88号)。
4.考务组织。按照《2021 年湖南省普通高等教育“专升本”考试招生自命题和考务工作指南》要求,在学校“专升本”选拔工作领导小组的领导下组织编排考场及命题、制卷、阅卷、登分、统分等组考工作。
六、组织选拔录取
1.录取规则。学校在公布的招生计划范围内分专业按考生考试成绩从高分到低分择优录取。当某专业实际参考人数小于或等于计划数时,该专业的录取率由学校“专升本”考试招生工作领导小组参照学校其他专业平均录取率确定。录取具有免试推荐资格和应征入伍退役高职(专科)毕业生实行计划单列。
2.两类专项录取计划。
(1)落实建档立卡贫困家庭毕业生“专升本”专项计划。建档立卡贫困家庭毕业生的录取比例(以建档立卡贫困家庭毕业生实际参考人数为基数)不低于所在专业的录取比例,且不高于所在专业录取比例 10 个百分点。
(2)凡就读期间应征入伍服兵役,退役复学后完成高职(专科)学业的 2021 届高职(专科)应届毕业生或毕业当年应征入伍并于2020 年退役的高职(专科)毕业生参加 2021 年“专升本”选拔考试,录取比例(以此类考生实际参考人数为基数)不低于60%。
3.录取名单审定公示。6月15 日前,学校将拟录取名单在校园网进行公示(不少于 7 天),公示无异议后,将录取注册备案名单(含免试推荐)加盖学校公章,报教育厅高等教育处。
4.发放录取通知书。学校对经教育厅反馈核查无误的考生发放录取通知书。6 月30 日前达不到毕业要求的考生不予以录取。
5.入学手续办理。被确定录取的“专升本”考生统一到原毕业学校领取录取通知书,办理档案、党团关系、户口迁移等手续,并按规定时间来我校报到学习,确因特殊原因不能按时报到的,须联系我校办理相关手续。逾期不来校报到者,视为自动放弃学籍,不再办理入学和注册手续。因学生自动放弃入学出现的缺额不再办理补录。
六、其它事项
(一)“专升本”学生收费标准根据省发改委和省教育厅的有关规定执行,学杂费按照物价部门核定的收费标准收取,每学年开学报到时交清。
(二)“专升本”学生的学籍、学位管理
1.“专升本”学生由推荐院校及时发放专科毕业证书,办理学历电子注册,其专科阶段的档案由推荐院校按有关规定整理后,统一移交我校。
2. “专升本”学生一律进入本科三年级学习,严格执行我校相关本科专业的教学计划(人才培养方划)和本科学生学籍管理的有关规定,并不得转学或转专业。
3. “专升本”学生入学后必须严格遵守学校学生管理规定,不得采取非普通全日制学习形式就读普通本科。完成本科学业后,按照《教育部关于加强高等学校学历证书规范管理的通知》(教学〔2002〕15号)精神,其毕业证书内容须填写“在本校××专业专科起点本科学习”,学习时间按进入本科阶段学习的实际时间填写;学士学位证书的发放按国务院学位委员会和教育部有关规定办理。
(三)有关“专升本”的考试和选拔工作,严格按校务公开的要求,实行全程公开。学校纪检监察部门实行全程监督,确保公开、公平、公正。
附件:
1.湖南工程学院2021年分专业“专升本”招生计划
2.湖南工程学院2021年专升本专业考试科目
3.湖南工程学院2021年专升本考试大纲(单独文档)
附件1
湖南工程学院2021年分专业“专升本”招生计划



湖南中医药大学校区:岳麓区学士街道四海通达产业园2楼
中南林科大校区:天心区中南林业科技大学韶山南路东门
益阳校区:湖南省益阳市赫山区康富北路2号
Copyright © 2017-2027 湖南库课专升本 版权所有