官方网址:https://www.hnist.cn/
官方电话:0730-8640001
电子邮箱:dzb@hnist.edu.cn
院校地址:湖南省岳阳岳阳市湘北大道
为确保湖南理工学院“专升本”招生录取工作的顺利进行,规范招生行为,维护考生合法权益,根据湖南省教育厅《2022年湖南省普通高等教育专升本考试招生工作实施方案》(湘教发„2022‟3号)等有关文件规定,结合湖南理工学院“专升本”招生工作的具体情况,制定本章程。
一、学校基本信息
(一)学校全称:湖南理工学院,英文译名为:Hunan Institute of Science and Technology,国标代码:10543。
(二)校址:学校坐落在国家历史文化名城、国家区域性中心城市——湖南省岳阳市。
(三)办学层次:本科。
(四)办学类型:全日制普通高等学校。
(五)校情概览。学校是一所以理工科为主,理、工、文、经、管、法、教、艺等多学科协调发展的省属一本高校,是湖南省博士学位授予立项建设单位、首批国家产教融合发展工程应用型本科规划高校、湖南省“十三五”期间改办大学规划高校、湖南省国内一流学科建设高校。学校设有20个教学院,现有本科专业51个,一级学科硕士学位授权点10个,硕士专业学位授权点12个,国内一流建设学科和国内一流培育学科各1个,省级3重点建设学科5个,国家级一流本科专业建设点8个,省级一流本科专业建设点16个,国家级特色专业4个,省级特色专业9个。
二、招生对象
(一)根据普通高校学籍管理有关规定并参照普通高考报名有关要求,符合下列条件的考生(含免试生)可报名参加我校专升本招生考试:1.遵纪守法,身体状况符合相关要求;2.在我省普通高校全日制高职(专科)就读且2022年6月30日前能取得毕业证书,并在中国高等教育学生信息网(以下简称学信网)进行了学历证书电子注册的应届毕业生;或湖南省普通高校全日制高职(专科)毕业生应征入伍并退役的大学生士兵、全日制高职(专科)在校生(含高校新生)应征入伍退役后完成高职(专科)学业的毕业生。
(二)下列人员不得报名:在校及入伍期间受到记过及以上纪律处分,且在报名前还没有解除处分的;因触犯刑法已被有关部门采取强制措施或正在服刑者;因违反国家教育考试规定被给予暂停参加高校招生考试处理且仍处于停考期的。
三、报名方式
(一)报名方式:登陆“湖南省普通高等学校专升本信息管理平台”按要求报名。
(二)报名时间:2022年3月10日8时至3月15日18时。
四、招生专业
2022年,我校计划在17个本科专业进行“专升本”招生,各专业具体招生计划将在省教育厅下达后另行公布。
五、考试方式
按照省教育考试院相关考试规定,结合本校不同专业人才培养要求,建立完善“文化素质+职业技能”的评价方式,科学制定命题、组考工作细则。我校统一组织选拔考试,考试科目为三门;各专业具体考试科目见附件。每门考试科目满分为100分,三门总分300分。专升本选拔考试拟定于4月23日-30日进行,5月5日前按要求将成绩录入专升本信息平台。具体时间及考试方案将在我校教务处网站公布。
对于退役大学生士兵、竞赛获奖学生的免试招生实行免文化课考试,我校依据专业人才培养要求,组织相关的职业适应性或职业技能综合测试,取得的测试成绩作为录取的依据。退役大学生士兵荣立三等功及以上的考生可免于参加职业适应性或职业技能测试。免试专升本的测试时间拟定于4月9-10日,具体时间及考试方案将在我校教务处网站公布。
六、录取规则
按照“公开、公平、公正”的原则及“学校负责、招办监督”的管理机制组织开展录取工作。
1. 免试生录取。免试生的录取工作于4月15日前完成。根据考生的综合测试成绩,结合考生获奖情况、考生志愿、高职在校期间或服役期间的表现等情况,综合评价,择优录取。退役大学生士兵荣立三等功及以上的考生可优先录取。未被免试录取的6考生,可以按第一次填报志愿专业参加本校组织的统一考试及录取。
2. 普通考生录取。普通类考生的录取工作安排在5月15日左右进行。按照下达的招生计划分专业按考生成绩从高分到低分择优录取。当某专业实际参考人数小于或等于计划数时,参照本校其他专业录取率的平均水平合理确定该专业普通考生的录取率。
3. 脱贫家庭毕业生录取。适当提高脱贫家庭毕业生的录取率,原则上不高于本专业常规录取率10个百分点的比例。具体录取时,脱贫家庭毕业生与普通考生统一排序从高分到低分录取,录取完成后,如该专业的脱贫家庭毕业生录取率没有达到比例(常规录取率基础上增加10个百分点,以该专业脱贫家庭毕业生实际参考人数为基数进行计算),通过追加并单列部分计划录取脱贫家庭毕业生。
4. 追加计划。录取过程出现的考生同分成绩,脱贫家庭毕业生及免试生录取计划不足等情况时,我校向省教育考试院提出申请,报省教育厅统筹研究后增加追加计划。脱贫家庭毕业生考试成绩在公布计划范围内录取的,不需要追加计划,但纳入学校该专业录取比例的计算基数。
5. 公示。录取结束后,我校及时将录取数据(含考生成绩、拟录取名单、照片、免试生、脱贫家庭毕业生信息等)报省教育7考试院审核,审核无误后,于6月5日左右在学校官网对拟录取名单进行公示(不少于7日),公示无异议后,再将拟录取名单报省教育考试院备案。6.毕业资格审核。7月5日前对拟录取的应届毕业考生资格进行审核确认,达不到毕业要求的学生取消录取资格。省教育考试院将我校提交的拟录取名单报省教育厅学籍管理部门进行毕业资格审核,经对录取名单与其在学信网上的学籍学历信息进行比对核查后,省教育考试院根据核查结果办理最终录取手续,我校对通过核查的学生发放录取通知书。
七、收费标准
(一)根据省财政厅、省发改委有关文件规定,2022年普通高校专升本报名考试收费标准为130元/人,由考生在规定时间内按要求向我校缴费。
(二)学习期间收费标准根据省发改委和省教育厅的有关规定执行,学杂费按照物价部门核定的收费标准收取,每学年开学报到时交清。
八、颁发学历证书的学校名称及证书种类
学生修完本科教学计划规定的内容达到毕业要求的,按照教育部相关规定颁发本科毕业证书。学历证书的学校名称为湖南理工学院,毕业证书上标注“在本校XX专业专科起点本科学习”,学习时间按进入本科阶段学习和颁发毕业证书实际时间填写。
九、其他事项
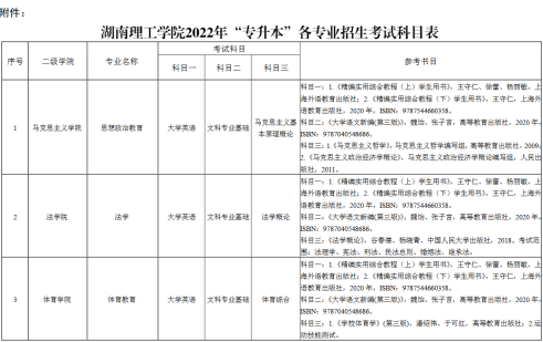
1. 本招生章程在湖南理工学院教务处网站发布,专升本考试招生动态信息及相关通知请考生及时关注教务处网站。网址:http://jwc.hnist.cn。2.本章程发布后,如果有关招生政策有所调整,以主管部门公布的最新政策为准。本章程由湖南理工学院教务处负责解释。3.学校设立“专升本”考试招生工作咨询电话:0730-8640016,及时解答学生的咨询问题,联系人:李老师。附件:湖南理工学院2022年“专升本”各专业招生考试科目表



湖南中医药大学校区:岳麓区学士街道四海通达产业园2楼
中南林科大校区:天心区中南林业科技大学韶山南路东门
益阳校区:湖南省益阳市赫山区康富北路2号
Copyright © 2017-2027 湖南库课专升本 版权所有