湖南库课专升本

湖南中医药大学

官方网址:http://www.hnucm.edu.cn

官方电话:0731-88458000 88458111

电子邮箱:

院校地址:长沙市岳麓区含浦科教园学士路300号

  • 概况
  • 专业
  • 考纲
  • 资讯
  • 报名
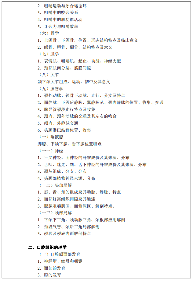
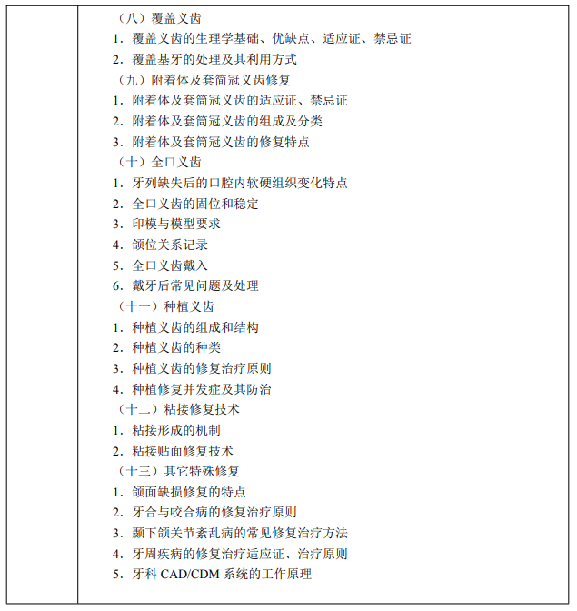
  • 湖南中医药大学硕士研究生入学考试大纲

    image.png

    image.png

    image.png

    image.png

    image.png

    image.png

    image.png


    成为下一届考生

    湖南中医药大学校区:岳麓区学士街道四海通达产业园2楼

    中南林科大校区:天心区中南林业科技大学韶山南路东门

    益阳校区:湖南省益阳市赫山区康富北路2号

    Copyright © 2017-2027 湖南库课专升本 版权所有