官方网址:http://www.hnyyjsxy.com
官方电话:0736-7388388
电子邮箱:tongde@tongde.com
院校地址:湖南省常德市鼎城区善卷路
一、考试性质
湖南应用技术学院 2022 年“专升本”选拔考试是为招收优秀专科毕业生升入本科阶段学习而设置的选拔考试。它的主要目的是测试考生的综合素质和能力。包括对《汉语知识与写作》课程各项内容的掌握程度和应用相关知识解决问题的能力。考试对象为参加“专升本”选拔的高职高专的专科毕业生。并报考汉语言文学等专业的考生。
二、考试的基本要求
要求考生系统地理解《汉语知识与写作》的基本概念、基本理论,掌握运用理论知识指导实践的方法,要求学生具有听说读写等能力和综合运用所学知识和解决问题的能力,能达到本科阶段学习所需要的素质、知识和能力基本要求。
三、考试方法和时间
《汉语知识与写作》考试采用闭卷笔试,试卷 100 分,考试时间 100 分钟。
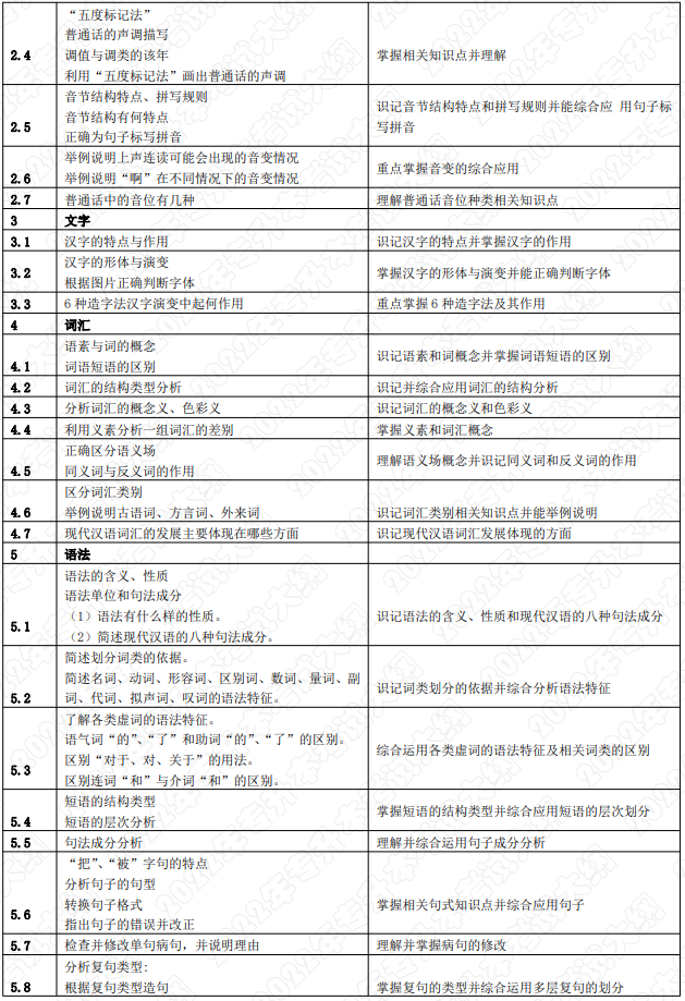
四、考试内容和考试要求



五、考试题型及分值分布
1.名词解释:(10 分)
2.填空题:(10 分)
3.选择题:(10 分)
4.判断题:(10 分)
5.简答题:(10 分)
6.分析应用题:(20 分)
7.写作:(30 分)
六、教学参考书
1.黄伯荣、廖旭东,《现代汉语》(第六版),北京:高等教育出版社,2017 年6 月.
2.曾凡荣、郭虹主编,《现代写作学概论》,湖南:中南大学出版社,2015 年7 月.
湖南中医药大学校区:岳麓区学士街道四海通达产业园2楼
中南林科大校区:天心区中南林业科技大学韶山南路东门
益阳校区:湖南省益阳市赫山区康富北路2号
Copyright © 2017-2027 湖南库课专升本 版权所有