官方网址:http://www.hnyyjsxy.com
官方电话:0736-7388388
电子邮箱:tongde@tongde.com
院校地址:湖南省常德市鼎城区善卷路
一、考试性质
湖南应用技术学院 2022 年“专升本”选拔考试是为招收优秀专科毕业生升入本科阶段学习而设置的选拔考试。《土壤学》课程的考试要求对土壤学课程各项内容的掌握程度和应用相关知识解决问题的能力,学生能明确土壤在农林生产和生态系统中的重要地位;掌握土壤学的基本理论、基本知识和基本技能,为合理利用和改良培肥土壤,经济合理地施用化学肥料和有机肥料打下坚实的理论基础。考试对象为参加“专升本”选拔的高职高专的专科毕业生,并报考林学、园艺等专业的考生。
二、考试的基本要求
要求考生通过本课程学习,在理论知识方面的要求:掌握决定土壤肥力物质基础的组成和性质,土壤固相部分的基本性质,土壤肥力因素的相关关系及调控;掌握土壤的形成及肥力演变规律。在技术技能方面的要求:能运用土壤学的基本知识,在林木培育中,因地制宜的制定栽培、灌溉和施肥计划;掌握不断提高土壤肥力的技术措施;根据土壤、植物以及肥料三者的关系,结合本地区的气候特点等因素掌握经济施肥和科学施肥的技术和方法。
三、考试方法和考试时间
土壤学考试采用闭卷笔试,试卷满分 100 分,考试时间为 100 分钟。
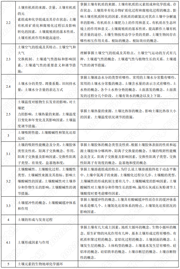
四、考试内容和考试要求



五、试卷题型及分值分布
1.名词解释:(5*3=15 分)
2.填空题:(10*2=20 分)
3.单项选择题:(20*1=20 分)
4.判断题(10*1=10 分)
5.问答题(5*7=35 分)
六、教材及教学参考书
教材:
[1] 徐建明主编,《土壤学》,中国农业出版社,2019 年 12 月,第四版。参考书:
[1] 陆欣主编,《土壤肥料学》,中国农业大学出版社,2011 年6 月,第二版
[2] 谢德体 主编,《土壤肥料学》(全国高等农林院校“十二五”规划教材),中国林业出版社,2015年11月,第二版。
湖南中医药大学校区:岳麓区学士街道四海通达产业园2楼
中南林科大校区:天心区中南林业科技大学韶山南路东门
益阳校区:湖南省益阳市赫山区康富北路2号
Copyright © 2017-2027 湖南库课专升本 版权所有