官方网址:http://www.hnyyjsxy.com
官方电话:0736-7388388
电子邮箱:tongde@tongde.com
院校地址:湖南省常德市鼎城区善卷路
一、考试性质
湖南应用技术学院 2022 年“专升本”选拔考试是为招收优秀专科毕业生升入本科阶段学习而设置的选拔考试。它的主要目的是测试考试课程的实践应用素质和能力。包括对土壤肥料学课程各项内容的掌握程度和应用相关知识解决问题的能力。考试对象为参加“专升本”选拔的高职高专的专科毕业生。并报考园艺、林学等专业的考生。
二、考试的基本要求
要求考生系统地理解土壤肥料学课程的基本概念、基本理论,掌握学会利用和改良土壤的方法、措施,掌握肥料合理施用的依据和基本方法。要求考生具有评土、用土、改土的方法、措施和科学施肥等能力和综合运用所学知识分析和解决问题的能力,能达到本科阶段学习所需要的素质、知识和能力基本要求。
三、考试方法和考试时间
土壤肥料学考试采用闭卷笔试,试卷满分 100 分,考试时间为 100 分钟。
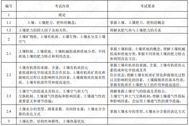
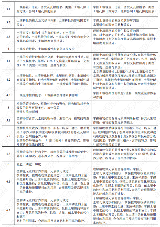
四、考试内容和考试要求



五、试卷题型及分值分布
名词解释:(4*3=12 分) 2.填空题:(20*1=20 分)3. 单项选择题:(5*2=10 分) 4.计算题(1*12=12 分)5.简答题(4*8=32 分) 6.论述题(1*14=14 分)
六、教学参考书
[1]陆欣主编,《土壤肥料学》中国农业大学出版社,2011 年
[2]谢德体 主编,《土壤肥料学》(全国高等农林院校“十二五”规划教材),中国林业出版社,2015 年。
湖南中医药大学校区:岳麓区学士街道四海通达产业园2楼
中南林科大校区:天心区中南林业科技大学韶山南路东门
益阳校区:湖南省益阳市赫山区康富北路2号
Copyright © 2017-2027 湖南库课专升本 版权所有