官方网址:http://www.hnyyjsxy.com
官方电话:0736-7388388
电子邮箱:tongde@tongde.com
院校地址:湖南省常德市鼎城区善卷路
一、考试性质
湖南应用技术学院 2022 年“专升本”选拔考试是为招收优秀专科毕业生升入本科阶段学习而设置的选拔考试。它的主要目的是测试考生的学习和实践能力以及创新意识。包括对《汽车构造》课程各项内容的掌握程度和应用相关知识解决问题的能力。考试对象为参加“专升本”选拔的高职高专的专科毕业生。并报考汽车服务工程、车辆工程等专业的考生。
二、考试的基本要求
要求考生系统地理解《汽车构造》课程的基本概念、基本理论,掌握汽车总体构造、各总成、零部件的构造、材料和工作原理,进行必要的结构分析。要求考生具有较强的专业能力;有较强的实践技能和解决实际问题的能力,具有一定的实践能力,同时具有一定的创新意识。要求学生有严谨求实的科学态度和刻苦钻研的学习作风,具有良好的社会责任感和良好的职业道德。能达到本科阶段学习所需要的素质、知识和能力基本要求。
三、考试方法和考试时间
《汽车构造》考试采用闭卷笔试,试卷满分 100 分,考试时间为100 分钟。
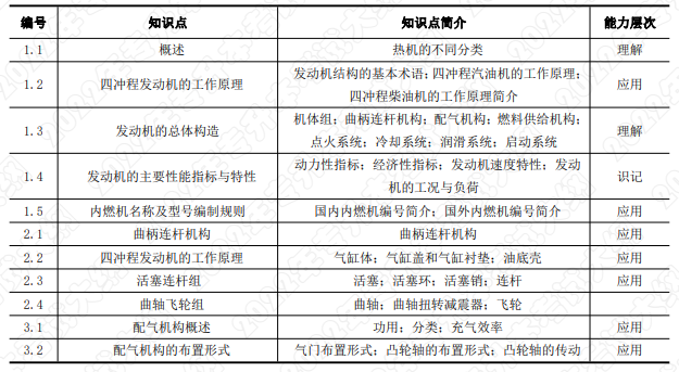
四、考核知识点



五、考核方式及分值
1.单项选择题:(10*2=20 分)
2.填空题:(20*1=20 分)
3.判断题(10*1=10 分)
4.名词解释题(3*5=15 分)
5.简答题(3*5=15 分)
6.问答题(20*1=20 分)
六、教学参考书
[1] 关文达,汽车构造[M],3 版,北京:机械工业出版社,2011
[2] 赵俊山,孙永江,汽车构造[M],北京:人民交通出版社,2011
湖南中医药大学校区:岳麓区学士街道四海通达产业园2楼
中南林科大校区:天心区中南林业科技大学韶山南路东门
益阳校区:湖南省益阳市赫山区康富北路2号
Copyright © 2017-2027 湖南库课专升本 版权所有