官方网址:http://www.hnyyjsxy.com
官方电话:0736-7388388
电子邮箱:tongde@tongde.com
院校地址:湖南省常德市鼎城区善卷路
一、考试性质
湖南应用技术学院 2022 年“专升本”选拔考试是为招收优秀专科毕业生升入本科阶段学习而设置的选拔考试。它的主要目的是测试考试的现代酒店管理素质和能力。包括对现代酒店管理课程各项内容的掌握程度和应用相关知识解决问题的能力。考试对象为参加“专升本”选拔的高职高专酒店管理专业的专科毕业生。
二、考试的基本要求
要求考生系统理解现代酒店管理课程的基本概念、基本理论,掌握现代酒店管理的基本方法。要求考生具有先进理念的接纳、决策、计划、组织、领导、控制、从业人员素养等能力和综合运用所学知识分析和解决问题的能力,能达到本科阶段学习所需要的素质、知识和能力基本要求。
三、考试方法和考试时间
现代酒店管理考试采用闭卷笔试,试卷满分 100 分,考试时间为100 分钟。
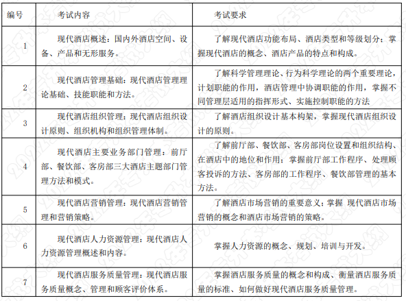
四、考试内容和考试要求

五、试卷题型及分值分布
1.单项选择:(20 分)
2.判断题:(10 分)
3.名词解释(20 分)
4.简答题:(20 分)
5.案例分析题:(30 分)
六、教学参考书
[1]《现代酒店管理》,主编:周丽颖 机械工业出版社 2018 年2 月第一版。
湖南中医药大学校区:岳麓区学士街道四海通达产业园2楼
中南林科大校区:天心区中南林业科技大学韶山南路东门
益阳校区:湖南省益阳市赫山区康富北路2号
Copyright © 2017-2027 湖南库课专升本 版权所有