官方网址:http://www.hnyyjsxy.com
官方电话:0736-7388388
电子邮箱:tongde@tongde.com
院校地址:湖南省常德市鼎城区善卷路
湖南应用技术学院 2022 年“专升本”选拔考试《电子商务概论》考试大纲
一、考试性质
湖南应用技术学院 2020 年“专升本”选拔考试是为招收优秀专科毕业生升入本科阶段学习而设置的选拔考试。它的主要目的是测试考试的电子商务基础与应用的素质和能力。包括对电子商务基础与应用课程各项内容的掌握程度和应用相关知识解决问题的能力。考试对象为参加“专升本”选拔的高职高专的专科毕业生,并报考电子商务专业的考生。
二、考试的基本要求
要求考生系统地理解电子商务概论的基本概念、基本理论,掌握电子商务基础与应用研究的基本方法。要求考生具有掌握互联网思维、移动电子商务的技术基础和商业模式、建立电子商务网站等能力和综合运用所学知识分析和解决问题的能力,能达到本科阶段学习所需要的素质、知识和能力基本要求。
三、考试方法和考试时间
电子商务基础与应用考试采用闭卷笔试,试卷满分 100 分,考试时间为100 分钟。
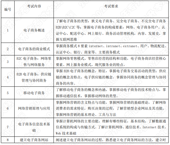
四、考试内容和考试要求


五、试卷题型及分值分布
1.单项选择题:(15*1=15 分)
2.多项选择题:(5*2=10 分)
3.名词解释(5*3=15 分)
4.简答题(5*6=30 分)
5.综合应用题(2*15=30 分)
六、教学参考书
[1]李洪心《电子商务概论》(第四版),东北财经大学出版社,2014
[2]万辉、魏华《电子商务概论》(第一版),西安交大出版社,2014
湖南中医药大学校区:岳麓区学士街道四海通达产业园2楼
中南林科大校区:天心区中南林业科技大学韶山南路东门
益阳校区:湖南省益阳市赫山区康富北路2号
Copyright © 2017-2027 湖南库课专升本 版权所有