湖南库课专升本

湖南信息学院

官方网址:https://www.hniit.edu.cn/

官方电话:0731-84098666

电子邮箱:webmaster@hniit.edu.cn

院校地址:国家级长沙经济技术开发区毛塘工业园湖南信息学院

  • 概况
  • 专业
  • 考纲
  • 资讯
  • 报名
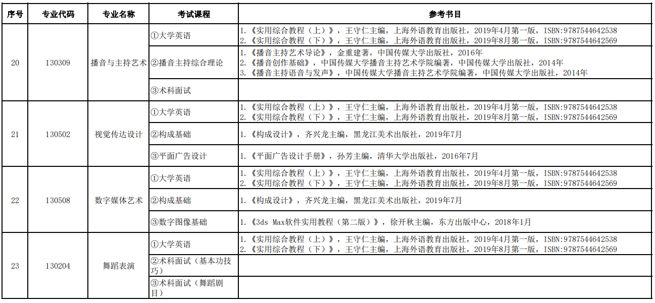
  • 湖南信息学院2022年专升本各专业考试课程及参考书目

    image.png

    image.png

    image.png

    image.png

    成为下一届考生

    湖南中医药大学校区:岳麓区学士街道四海通达产业园2楼

    中南林科大校区:天心区中南林业科技大学韶山南路东门

    益阳校区:湖南省益阳市赫山区康富北路2号

    Copyright © 2017-2027 湖南库课专升本 版权所有