官方网址:https://www.csust.edu.cn/cnxy/
官方电话:0731-85110718
电子邮箱:
院校地址:湖南省长沙市(天心区)赤岭路45号
各位考生:
欢迎报考长沙理工大学城南学院!
根据湖南省财政厅、湖南省发展与改革委员会印发《关于同意收取我省普通高等教育专升本考试费的通知》,湖南省参加普通高等教育专升本考生需交考试费,收费标准为130元/人次(免试生不收费),我校根据缴费情况发放准考证,现将我校城南学院专升本缴费流程公布(详情见附件)。
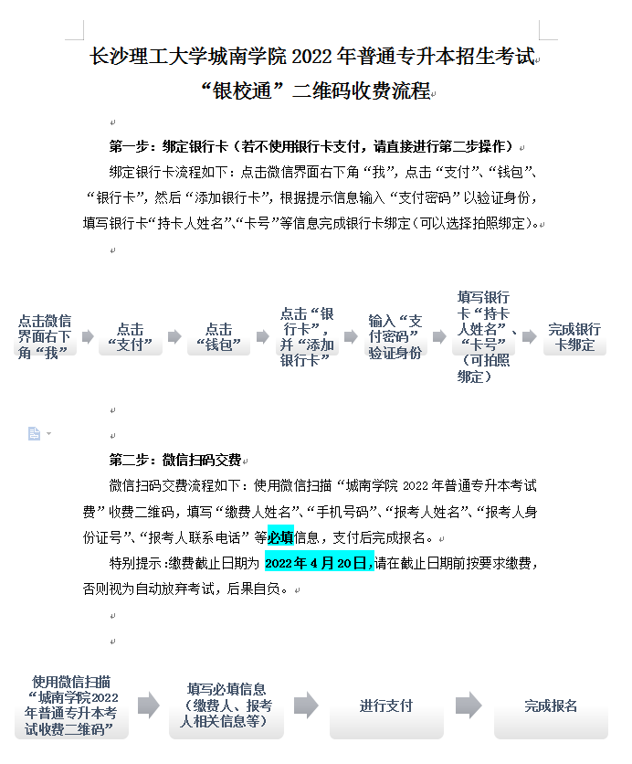
特别提醒:缴费截止日期为2022年4月20日,请在截止日期前按要求缴费,否则视为自动放弃考试,后果自负。缴费成功后因个人原因导致不能参加考试或考试无效的,考试费不予退还。
长沙理工大学招生就业处
2022年4月4日
长沙理工大学城南学院2022年普通专升本招生考试“银校通”二维码收费流程


湖南中医药大学校区:岳麓区学士街道四海通达产业园2楼
中南林科大校区:天心区中南林业科技大学韶山南路东门
益阳校区:湖南省益阳市赫山区康富北路2号
Copyright © 2017-2027 湖南库课专升本 版权所有